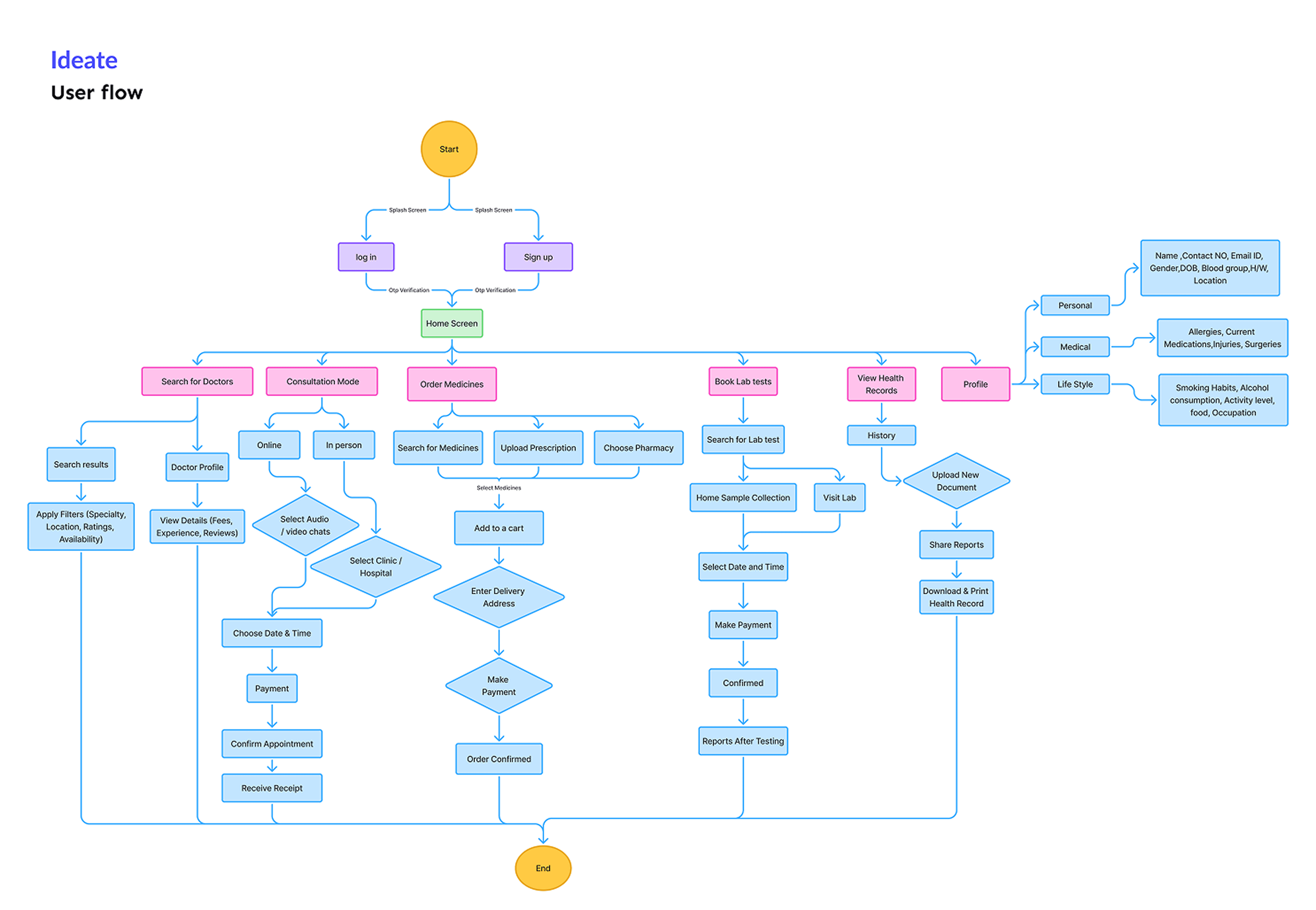
The challenge
Long waiting times in hospitals and clinics.Difficulty in finding trusted doctors based on reviews and expertise.Limited access to emergency medical consultations.Lack of a streamlined booking process for in-person or online visits
Duration
6 Weeks
The Solution
Easy Doctor Discovery – Users can find experienced doctors based on reviews and ratings. Instant Consultation – Options for in-clinic visits or online video consultations. Emergency Support – Quick access to doctors for urgent medical needs. User-friendly Booking – A simple, fast, and seamless appointment scheduling experience.
Enhance AI Capabilities: Improve AI-based health tracking and personalized recommendations Expand Hospital & Doctor Network Partner with more healthcare providers for better accessibility. Integrate Wellness Features: Add mental health support, fitness tracking, and preventive care tools. Introduce Gamification: Encourage healthy habits with rewards and engagement-driven features.
The Result
Dockey delivers a seamless healthcare experience, enabling users to book doctors, manage medical records, access video consultations, and request emergency services with ease. The app’s intuitive navigation, quick actions, and structured content ensure efficiency. With AI-powered health tracking and future scalability, Dockey enhances accessibility, convenience, and patient care










